Comprender la notación universal de procesos
Objetivos de aprendizaje
Después de completar esta unidad, podrá:
- Describir la notación universal de procesos (UPN).
- Nombrar los componentes de un mapa de procesos de negocio creado con UPN.
Introducción a UPN
Profundicemos más en la asignación de procesos de negocio.
Ya sabe que el análisis de negocio es una parte clave del trabajo de un profesional de Salesforce. Lo que sigue es que los resultados del análisis de negocio se deben documentar, que es donde el mapa de procesos de negocio entra en juego. Un mapa de procesos de negocio asegura que todos están alineados y forman una línea de base para la mejora. Si una imagen vale más que mil palabras, un buen mapa de procesos de negocio vale 10 mil.
Hay más de una manera de documentar un proceso de negocio. Es posible que haya escuchado hablar sobre los diagramas de flujo, los gráficos de flujo, los diagramas de lenguaje unificado de modelado (UML), los mapas de flujo de valor, la notación de la gestión de procesos de negocio (BPMN) o SIPOC (que es el acrónimo en inglés de “Supplier” [proveedor], “Inputs” [entradas], “Process” [proceso], “Outputs” [salidas] y “Customers” [clientes]). Estos métodos varían de muy simple a muy complejo. El método BPMN, por ejemplo, tiene un manual del usuario de 538 páginas.
En este módulo, vamos a usar la notación universal de procesos (UPN), que es una representación en forma de diagrama simple y atractiva que se puede aplicar en industrias, compañías de diferentes tamaños y procesos de todos los niveles de complejidad. Si está acostumbrado a dibujar gráficos de flujo, podría parecer que no tiene sentido aprender una notación nueva. Sin embargo, el método UPN tiene una gran cantidad de beneficios.
Un diagrama de UPN hace lo siguiente:
- Encapsula todos los niveles de un proceso, desde una visión general de nivel superior hasta diagramas factibles y detallados.
- Se puede ver en línea e integrado a las aplicaciones.
- Se puede crear en colaboración.
- Puede tener un alcance amplio o reducido.
- Admite consideraciones normativas y de cumplimiento.
- Brinda contexto para las métricas y las decisiones de gestión.
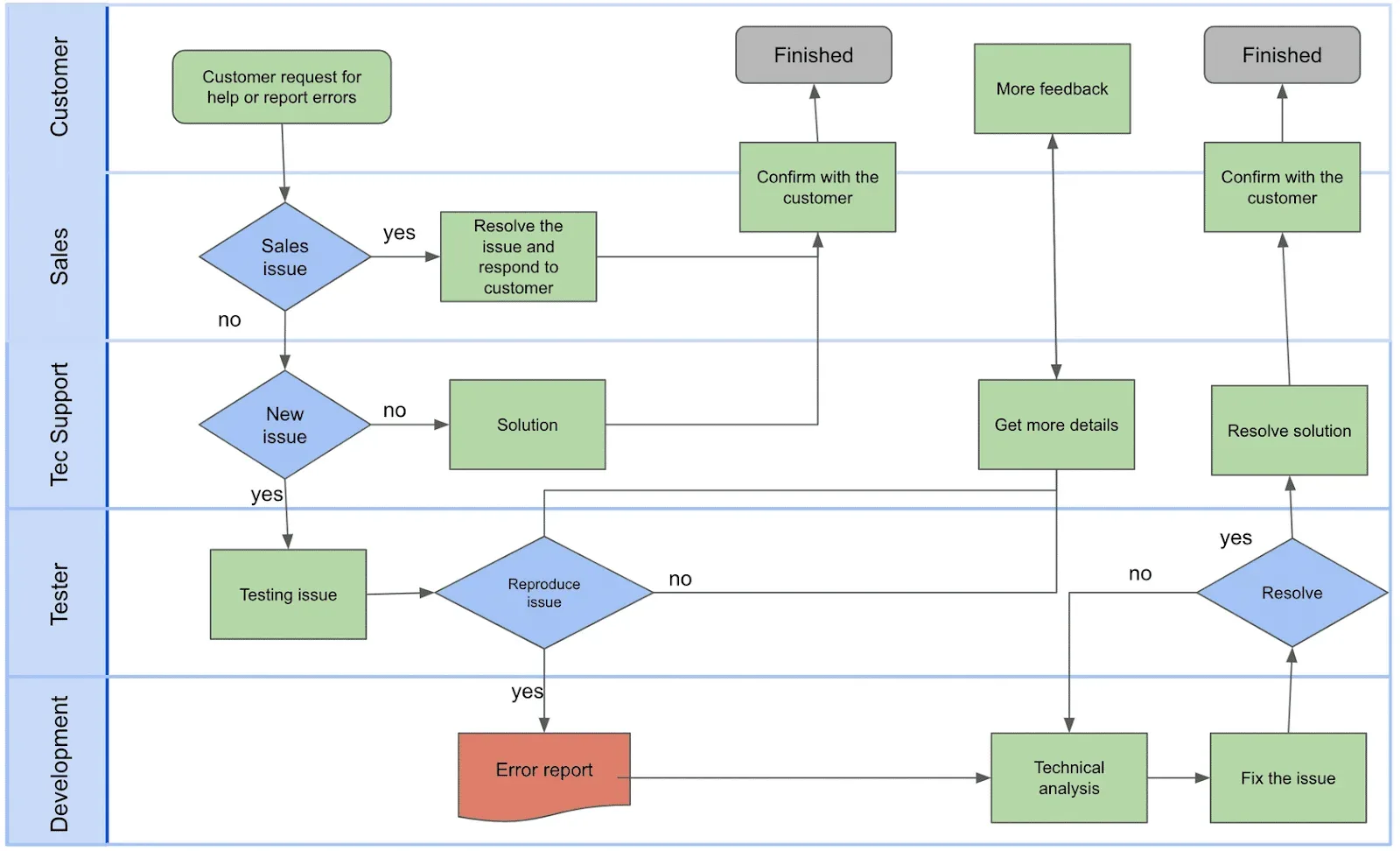
Comparación entre gráfico de flujo y mapa de procesos
Este gráfico de flujo describe un proceso relativamente sencillo. Tiene símbolos de distintos colores, flechas y carriles.

Ahora observemos el mismo proceso dispuesto como en un diagrama usando el método UPN. Es más conciso (hay menos símbolos), menos ambiguo y se puede leer de izquierda a derecha.

Un mapa de procesos realizado con UPN contesta rápidamente las preguntas “¿Quién realiza cada tarea, cuándo, por qué y cómo?”.
Un análisis más detallado del método UPN
Vamos a examinar más detenidamente el diagrama anterior.

-
Casilla de actividad: una frase verbal es la etiqueta de cada casilla de actividad.
-
Recurso: un recurso en cada casilla de actividad designa quién. Los recursos tienen las etiquetas de RACI (responsable, aprobador, consultado e informado). Algunos equipos optan por indicar quién “brinda asistencia” al trabajo y usan el modelo RASCI.
-
Línea con texto: las líneas con texto conectan cada casilla de actividad con otra casilla y representan la transferencia entre los pasos.
-
Archivo adjunto: los archivos adjuntos ofrecen documentos, metadatos o métricas en el contexto del proceso.
-
Decisión: varias líneas que salen de una casilla de actividad con texto de línea que explica el flujo, representan una decisión y simplifican el diagrama.
-
Desglose: cualquier casilla de actividad se puede desglosar a un diagrama de nivel inferior.
El diagrama está compuesto por casillas de actividad. Cada casilla explica cómo se hace algo, cuándo sucede y por qué. También se puede desglosar y adjuntar archivos para dar contexto.

Veamos un ejemplo específico del mapa de procesos anterior.

Lo primero que hay que observar es quién y qué: un agente de asistencia técnica (1) está resolviendo una solicitud de asistencia técnica (2). El agente tiene las etiquetas R y A (3), lo cual indica que es el responsable y el aprobador de la actividad. El sujetapapeles (4) indica que hay recursos adicionales para esta actividad, en este caso, el sitio de asistencia y la secuencia de comandos de asistencia técnica. El sombreado de la otra esquina (5) indica que se puede desglosar a otro nivel de detalle para esta actividad. Por último, las flechas que van hacia y desde la casilla muestran lo que conduce a esta actividad y lo que ocurre una vez que se realiza.
Dado que un mapa de procesos es una jerarquía de diagramas, se puede desglosar para ver más detalles. Como resultado, cada diagrama puede tener entre 8 y 10 casillas y describir un enfoque amplio o procesos complejos. No hay límites sobre la cantidad de niveles que se puede descender.
Tenga en cuenta estos principios cuando asigne un proceso de negocio con UPN:
- Intente usar como máximo entre 8 y 10 casillas de actividad en una pantalla.
- Puede desglosar desde una casilla de actividad al siguiente nivel de detalle.
- Puede adjuntar información de respaldo en una casilla de actividad.
- Los derechos de acceso determinan quién puede ver y modificar el diagrama.
- Puede ver el historial de cambios en el nivel de diagrama.
No es difícil crear un diagrama de procesos increíble. Simplemente necesita seguir la notación y hacerse tres preguntas al momento de asignar el proceso. En la siguiente unidad, analizaremos cuáles son las preguntas adecuadas.