資金援助プログラムを管理する
学習の目的
この単元を完了すると、次のことができるようになります。
- 資金援助プログラムが患者ケアにおいて果たす役割を説明する。
- 資金援助プログラムのデータモデルについて説明する。
- Life Sciences Cloud を使用して資金援助プログラムを管理する方法について説明する。
- ワークフローと自動化が資金援助プログラムの管理にどのように役立つのかを要約する。
経済的な負担を軽減する
前の単元では、患者が給付を受けられるようにするために給付確認がどのように役立つのかを学びました。ですが、保険だけで費用を全額賄えるとは限りません。多くの患者にとって、高額な自己負担費用が治療の開始や継続の妨げになっているのも事実です。
資金援助プログラムは、患者の費用負担を軽減することでこのギャップを埋めるものです。このプログラムは画一的なものではなく、 プログラムごとに異なる患者ニーズに対応します。最も一般的に利用されている資金援助プログラムは次のとおりです。
プログラムの種類 |
説明 |
例 |
|---|---|---|
自己負担支援プログラム (CAP) |
保険加入者が自己負担額、免責金額、自己負担割合を支払えるように支援します。 |
薬代として毎月 100 ドルの自己負担がある患者に自己負担支援を適用して、毎月 25 ドルの支払いで済むようにします。 |
患者支援プログラム (PAP) |
無保険または保険給付が不十分な患者に、無料または割引価格で薬を提供します。 |
保険に加入していない患者が、毎月分の薬を製薬会社から直接無料で受け取ります。 |
クイックスタートプログラム (QSP) |
保険承認または事前承認が保留されている間、一時的に無料の薬剤を提供します。 |
保険の補償手続きが完了する前でも、すぐに薬が必要な患者に 30 日分の薬を提供します。 |
ただし、次のような理由でこれらのプログラムの管理が困難になる場合があります。
-
複雑な対象資格ルールにより、所得、保険状況、薬剤種別、規制要件などの基準をクリアできず、プログラムの設定と適用が難しくなります。
-
複数のシステムに適格性確認、承認、支払いが分散しているため、患者のステータスを追跡することが難しくなります。
-
手動のワークフローで、紙のフォーム、FAX、コールセンターに依存していると、承認や払い戻しが遅れます。
-
利用可能なサポートオプションを十分に把握できないため、患者や医療提供者は利用できる支援をリアルタイムで把握できず、支援を受ける機会を逃してしまいます。
Life Sciences Cloud の患者サービスプログラムは、一元化されたシステムで対象資格の確認、登録、支払いを自動化することによって、これらの非効率性を解消します。では、Cumulus Pharma が患者サービスプログラムを使用して Lisa のような患者をどのように支援するのかを見ていきましょう。
資金援助プログラムをモデル化する
Lisa のシームレスなエクスペリエンスの背後には、Life Sciences Cloud の構造化された資金援助プログラムデータモデルがあります。このモデルは、対象資格、給付、支払いを追跡するために、主要なオブジェクトと関係を整理します。
資金援助フレームワーク
まず、ライフサイエンス組織は資金援助プログラム自体をモデル化します。

次の表は、オブジェクトとそのリレーションを示しています。
オブジェクト |
説明 |
例 |
|---|---|---|
プログラム (1) |
資金援助の提供に関する主要な詳細を保存します。 |
Cumulus Pharma では糖尿病自己負担支援プログラムを作成します。 |
給付 (2) |
自己負担割引や支払いなど、提供される給付を追跡します。 |
プログラムの一部として、毎月 75 ドルの自己負担割引を設けます。 |
給付種別 (3) |
提供される給付の種別を定義します。 |
この給付の給付種別を自己負担額として定義します。 |
プログラム推奨ルール (4) |
対象資格と推奨の条件を設定します。 |
Cumulus は、無保険の患者や保険給付が不十分な患者にこのプログラムを推奨するルールを定義します。 |
ケアプログラム支援 (5) |
資金援助プログラムをケアプログラムと商品に関連付けます。 |
糖尿病自己負担支援プログラムを糖尿病管理プログラムとインスリン商品に関連付けます。 |
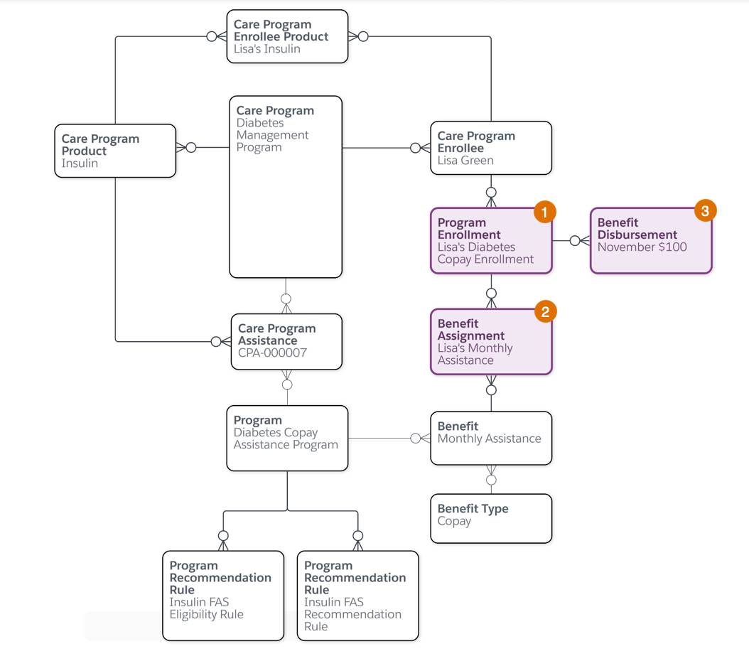
資金援助登録フレームワーク
Lisa のような患者が登録すると、プログラムへの参加、割り当てられた給付、支払いがそれぞれ専用のレコードで追跡されます。

これらのオブジェクトと相互関係は次のとおりです。
オブジェクト |
説明 |
例 |
|---|---|---|
プログラム登録 (1) |
患者の登録の詳細を追跡します。 |
Lisa は糖尿病自己負担支援プログラムに登録します。 |
給付割り当て (2) |
加入者に割り当てられた給付を記録します。 |
Lisa に毎月 75 ドルの自己負担割引を割り当てます。 |
給付支払 (3) |
割引やクーポンなど、給付の実際の提供を追跡します。 |
毎月、Lisa のインスリン処方に直接割引を適用します。 |
このフレームワークによって、ケアチームは各患者の資金援助と給付履歴を信頼性の高いリアルタイムのビューで把握できます。
資金援助プログラムを使用する
Lisa は医療給付確認を完了しましたが、自己負担費用は依然として高く、治療継続が危ぶまれています。費用負担が可能であることを確保するために、患者サービス担当者 (PSR) の Lief Hansen は、Lisa の資金援助の対象資格を確認し、登録プロセスを案内します。
資金援助の対象資格を確認する
Life Sciences Cloud の患者サービスプログラムでは、さまざまなチャネルを使用して資金援助の対象資格を確認できます。患者は、自分で患者ポータルにログインして、直接サポートを要求できます。医療提供者は、自身のポータルアクセスを通して利用可能な支援オプションを確認できます。また、Lief のような患者サービス担当者は、すでに記録されている保険情報と財務情報に基づいて、対象資格をプロアクティブに評価できます。
次に、Lief が Lisa の対象資格を確認します。
まず、Lisa のレコードの [Financial Assistance Programs (資金援助プログラム)] タブに移動します。
![資金援助プログラムのおすすめが表示されている [Financial Assistance Program (資金援助プログラム)] タブ。](https://res.cloudinary.com/hy4kyit2a/f_auto,fl_lossy,q_70/learn/modules/patient-services-programs-for-life-sciences-cloud/manage-financial-assistance-programs/images/ja-JP/6e2b5f72fde6afcef1bb010db37f734d_kix.s27dv0qa3fvv.jpg)
舞台裏では、構築済みの式セットが、所在地、保険種別、所得水準などの設定可能な条件を使用して、複数のプログラムで Lisa の対象資格を評価しています。
Lisa は 2 つのプログラムの対象となりますが、患者サービスプログラムは自動的に糖尿病自己負担支援プログラムを推奨します。このプログラムによって、自己負担費用が毎月 100 ドルから 25 ドルに軽減されます。
Lief はその推奨を確認し、登録に進みます。
資金援助の申請を送信する
Lief はガイド付き申請フローを起動し、既存のレコードから Lisa の詳細を事前入力します。申請が進むにつれて、システムは不足している情報を自動的に確認し、収入証明、保険確認フォーム、署名済みの患者同意書など、必要な書類にフラグを付けます。追加のフォームが必要な場合、Lisa の医療提供者はそれらをプロバイダーポータルから直接アップロードできます。

すべての書類を受け取った後、Lief は申請内容を確認し、承認のために送信します。
Lisa の申請が進む中、Life Sciences Cloud の患者サービスプログラムでは、構築済みのフローを使用して主要なステップが自動化されます。各タブをクリックして、各フローの説明を確認しましょう。
これらのフローが連携することで、スムーズで信頼性の高い承認プロセスが実現します。
使用できるフローの詳細は、Salesforce ヘルプの「資金援助プログラムフロー」を参照してください。
Lief は確認チェックリストを完了し、Lisa を自己負担支援プログラムに正式に登録します。彼は Lisa にプログラムの詳細を伝え、処方薬を受け取る際に自己負担給付をどのように利用すればよいかがわかるようにします。
却下と異議を管理する
場合によっては、対象資格の制限や情報不足によって申請が却下されることがあります。この場合、Life Sciences Cloud の患者サービスプログラムでは、効率化された異議申立てプロセスを使用できます。
Lisa の申請が却下された場合、Lief は [Financial Assistance (資金援助)] タブから直接異議申立てを提出できます。
![負担支援プログラムの申請状況が却下となっており、[File Appeal (異議申立て)] ボタンが表示されている。](https://res.cloudinary.com/hy4kyit2a/f_auto,fl_lossy,q_70/learn/modules/patient-services-programs-for-life-sciences-cloud/manage-financial-assistance-programs/images/ja-JP/2854f22a4e392f63b6a96947353dee6c_kix.nampsygb7959.png)
彼は詳細を追加してから異議申立てを送信して確認を依頼します。その後、ケースは承認または追加対応のためにスーパーバイザーにルーティングされます。
![[Accept Appeal (異議を受け入れ)] ボタンと [Reject Appeal (異議を却下)] ボタンが表示されている [Appeals History (異議履歴)] 画面。](https://res.cloudinary.com/hy4kyit2a/f_auto,fl_lossy,q_70/learn/modules/patient-services-programs-for-life-sciences-cloud/manage-financial-assistance-programs/images/ja-JP/46cdcfe7319557104afd20df52ae787a_kix.h05vr2fwlfxs.png)
スーパーバイザーは異議申立てを確認し、Lisa のレコードから直接承認または却下できます。
支援履歴を確認する
Lisa が資金援助プログラムに登録されると、患者サービスプログラムは支援給付を追跡し、支払い履歴と残りの支援残高を完全に可視化します。
![[Appeals History (異議履歴)] 画面では、プログラム登録に対する支払いを追跡する。](https://res.cloudinary.com/hy4kyit2a/f_auto,fl_lossy,q_70/learn/modules/patient-services-programs-for-life-sciences-cloud/manage-financial-assistance-programs/images/ja-JP/6913487b89c545083c9aba9a6f15abfc_kix.22ui864cg90t.png)
Lisa と医療提供者はこの情報にいつでもアクセスできるため、透明性が確保され、次のステップを安心して計画できるようになります。
Life Sciences Cloud の患者サービスプログラムにより、Lisa は管理上の遅延なく必要な資金援助を受けられます。
次は注文管理を詳しく見ていきましょう。ここでは、プログラムのパフォーマンスを追跡し、患者の成果を測定し、資金援助を最適化する方法について学びます。