Entender a Notação de processo universal
Objetivos de aprendizagem
Após concluir esta unidade, você estará apto a:
- Descrever a Notação universal do processo (UPN).
- Nomear os componentes de um mapa de processos de negócios criado com UPN.
Introdução à UPN
Vamos nos aprofundar no mapeamento de processos de negócios.
Você já sabe que a análise comercial é parte essencial do trabalho de um profissional do Salesforce. Consequentemente, os resultados da análise de negócios precisam ser documentados, e é aí que entra o mapa do processo de negócios. Um mapa do processo de negócios garante que todos estejam alinhados e forma uma base para melhorias. Se uma imagem vale mais do que mil palavras, um bom mapa de processos de negócios vale mais do que dez mil.
Há mais de uma maneira de documentar um processo comercial. Talvez você já tenha ouvido falar em fluxogramas, gráficos de fluxo, diagramas de linguagem de modelagem unificada (UML), mapas de fluxo de valor, Notação de gerenciamento de processo comercial (BPMN) ou SIPOC (abreviação de fornecedor, entradas, processo, saídas e clientes: "Supplier, Inputs, Process, Outputs, and Customers"). Esses métodos variam do muito simples ao muito complexo. A BPMN, por exemplo, tem um manual de usuário de 538 páginas.
Neste módulo, vamos usar a Notação de processo universal (UPN). A UPN é uma notação de diagramação simples e cativante que se aplica a vários setores, a empresas de tamanhos diferentes e a processos de todos os graus de complexidade. Se você se acostumou a desenhar fluxogramas, pode parecer desnecessário aprender uma nova notação. Mas a UPN tem várias vantagens.
Um diagrama UPN:
- Reúne todos os níveis de um processo, da visão geral a diagramas detalhados e acionáveis.
- Pode ser visto online e incorporar aplicativos.
- Pode ser criado colaborativamente.
- Pode ter escopo amplo ou restrito.
- É compatível com considerações regulatórias e de conformidade.
- Oferece contexto para métricas e decisões administrativas.
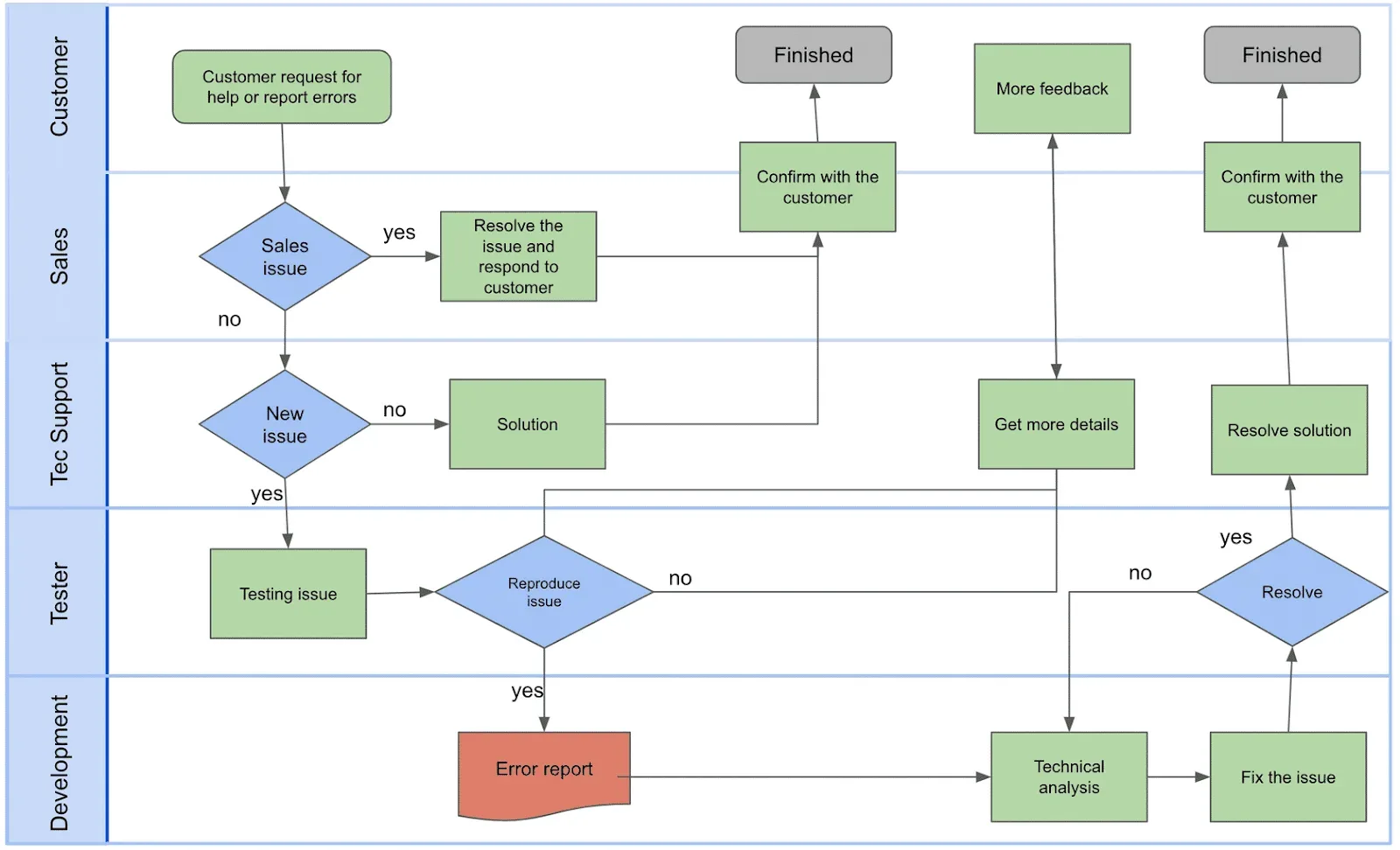
Fluxograma vs. Mapa de processos
Esse fluxograma descreve um processo relativamente simples. Ele tem símbolos em cores diferentes, setas e raias.

Agora vamos ver o mesmo processo diagramado com UPN. Ele é mais enxuto (tem menos símbolos), menos ambíguo e você pode lê-lo da esquerda para a direita.

Um processo mapeado com UPN responde à pergunta “Quem precisa fazer o quê, quando, por quê e como?” de uma só vez.
A UPN em detalhes
Vamos dar uma olhada no diagrama acima.

-
Caixa de atividade: um verbo serve de rótulo para cada caixa de atividade.
-
Resource (Recurso): um recurso em cada caixa de atividade designa quem. Os recursos são marcados com RACI (responsável, aprovador, consultado e informado). Algumas equipes escolhem indicar quem está “apoiando” o trabalho com um modelo RASCI (o S vem de "Support").
-
Linha com texto: linhas com texto conectam cada caixa de atividade a outra caixa e representam a passagem entre etapas.
-
Anexo: os anexos oferecem documentos, metadados ou métricas no contexto do processo.
-
Decisão: Várias linhas saindo de uma caixa de atividade com linha de texto explicando que o fluxo representa uma decisão, simplificando o diagrama.
-
Drill down: As caixas de atividade podem ser detalhadas em um diagrama de nível inferior.
O diagrama é feito de caixas de atividade. Cada caixa diz a você como algo é feito, quando é feito e por quê. Você também pode detalhar e adicionar anexos para ter contexto.

Vamos ver um exemplo específico do mapa de processo acima.

A primeira coisa a se notar é o quem e o quê: Um agente de suporte técnico (1) está resolvendo uma solicitação de suporte técnico (2). O agente é marcado com R e A (3), o que indica que ele é responsável por essa atividade e deve aprová-la. O clipe de papel (4) indica que existem recursos adicionais para essa atividade; nesse caso, o site de suporte e o script de suporte técnico. O sombreado no outro canto (5) indica que você pode detalhar mais um nível para essa atividade. Por fim, as setas entrando e saindo da caixa mostram o que leva a essa atividade e o que acontece depois de concluída.
Um mapa de processos é uma hierarquia de diagramas, ou seja, você pode se aprofundar para ver mais detalhes. Assim, é possível manter cada diagrama com 8 a 10 caixas, mas descrevendo um processo com escopo amplo ou complexo. Não há limites para o número de níveis que você pode ter.
Tenha esses princípios em mente quando mapear um processo de negócios usando UPN.
- Procure não ter mais do que 8-10 caixas de atividades em uma tela.
- Você pode fazer drill down de uma caixa de atividade para o próximo nível de detalhes.
- Você pode anexar informações de apoio a uma caixa de atividades.
- Os direitos de acesso determinam quem pode ver e editar o diagrama.
- Você pode ver o histórico de alterações no nível do diagrama.
Não é difícil criar um ótimo diagrama de processo. Basta seguir a notação e se fazer três perguntas enquanto está mapeando. Na próxima unidade, veremos as perguntas certas.