職種、要請、掲載について検討する
学習の目的
この単元を完了すると、次のことができるようになります。
- 採用プロセスにおける職種、要請、掲載の目的を検討する。
- 職位オブジェクトの役割について説明する。
- 要請オブジェクトと求人掲載オブジェクトの目的を説明する。
職種、要請、求人掲載
人材募集データモデルを使い始めるときは、採用プロセスの出発点から考えていきます。公的機関が職員の退職に伴って欠員を補充することや、特定の目標を達成するために新しい職種を設けることがあります。いずれの場合もこうした機会をきっかけに、採用チームがその職種に最も適した候補者を見つけ出すというミッションに乗り出します。
この最初のフェーズで、必要な職種と要請を整理して綿密な計画を立てます。また、募集職種に関連する求人掲載を作成してキャリアサイトに公開します。
職位オブジェクト
職位は、公的機関で任務を遂行する機能的ロールを表します。このオブジェクトには、ロールの責務の説明と、勤務形態がフルタイムかパートタイムかが設定されます。
同様に、職種はその職位の雇用インスタンスを表し、開始日、終了日、場所、そのロールを監督するマネージャー、その他の詳細情報が設定されます。内部組織単位オブジェクトを使用すれば、公的機関内の部門などの分類に基づいて職種を整理できます。
同様のスキルセット、知識、適格性を要する一連の職位を保存する職業を作成して、関連のある職業を 1 つの職業グループにまとめます。
たとえば、Cosville の職員の中にビジネスアナリストという職位があり、さまざまな部門に 6 つのビジネスアナリスト職種が存在します。
以下は、ビジネスアナリストの職種レコードです。

それぞれの職位や職種の報酬に関する情報を追跡することもできます。給与等級オブジェクトは、責務や資質が同一または同様の職位の報酬体系を定義します。給与等級ステップを使用すれば、給与等級の各水準の年間報酬の最低額から最高額の範囲などを設定できます。たとえば、Cosville のビジネスアナリストの給与等級は年間 35,000 ~ 120,000 ドルの範囲で、5 つの給与等級ステップが設定されています。
職位給与等級連結オブジェクトは、職位を関連付けられている給与等級に結び付けます。職種給与等級連結オブジェクトは、職位の給与等級を個々の職種に結び付けます。
時として、給与等級が職員の場所に左右されることがあります。その場合は、給与等級ステップ場所連結オブジェクトを使用して、それぞれの場所を関連する給与等級に対応付けることができます。
下の図は、職位、職業、給与等級オブジェクトのつながりを示しています。

このモジュールを通して、データモデルのオブジェクト間のさまざまなつながりを確認していきます。
下表は、ここで学習したオブジェクト間のリレーションと例を示しています。
オブジェクト |
関連先 |
例 |
|---|---|---|
職位 (1) |
職種、職業、募集要請、職位給与等級、審査評価、アクションプランベーステンプレート割り当て |
Cosville 市役所の場合、ビジネスアナリストという職位に 6 つの職種が存在する。 |
職種 (2) |
職位、職種給与等級、内部組織単位、職位募集要請、雇用オファー、職員、アクションプランベーステンプレート割り当て、場所、取引先、応募フォームリレーション |
Cosville のある職員は、市役所の 6 つのビジネスアナリスト職種のうちの 1 つに就いている。 |
内部組織単位 (3) |
職種、職員 |
財務予算部門にビジネスアナリスト職種が存在する。 |
職業 (4) |
職位、職業グループ |
「ビジネス管理」職業に、ビジネスアナリスト職位をはじめとする一連の職位が保存される。 |
職業グループ (5) |
職業 |
「管理」職業グループは、「ビジネス管理」をはじめとする数種の職業で構成される。 |
給与等級 (6) |
職位給与等級、給与等級ステップ、雇用オファー |
ビジネスアナリストの給与等級は、年間 35,000 ~ 120,000 ドルの範囲で、5 つの給与等級ステップが設定されている。 |
給与等級ステップ (7) |
給与等級、給与等級ステップ場所、雇用オファー |
未経験のビジネスアナリストの給与等級ステップは、年間 35,000 ~ 45,000 ドルである。 |
職位給与等級 (8) |
職位、給与等級、職種給与等級 |
職位給与等級は、各給与等級ステップをビジネスアナリスト職位に結び付ける。 |
職種給与等級 (9) |
職種、給与等級 |
職種給与等級レコードは、職位給与等級を個々の職種に結び付ける。 |
給与等級ステップ場所 (10) |
給与等級ステップ、雇用オファー |
リモート職員が特定の郵便番号の地域に居住している場合、給与額が高くなる。 |
上記のオブジェクトを組み合わせて、公的機関のロール階層と給与範囲を表します。ところで、公的機関の現職が欠員になったときや、新しい職種が必要になったときはどうすればよいのでしょうか? その場合は、要請と掲載を作成します。
要請オブジェクトと掲載オブジェクト
公的機関が新しい職員の必要性を認識すると、正式な要請プロセスに従って採用を承認します。要請が承認されたら、求人掲載を作成して、採用担当者と求職者にオンラインポータル経由で求人案内を通知します。
募集要請とは、欠員となっている 1 つ以上の新規または既存の職位への補充を依頼することです。この要請を承認するレビュー担当者を募集要請関係者に割り当てて、採用担当マネージャーなどのロールを定義します。このユーザーが自動承認プロセスに従ってレビュータスクを遂行します。
以下は、人事スペシャリストである Jim が作成したビジネスアナリスト職種の募集要請レコードです。

レコードのステータスバーで、要請の進行状況を追跡できます。
要請を作成するときは、職種募集要請連結オブジェクトを使用して関連する職位を結び付け、募集要請場所連結オブジェクトを使用して要請の場所を結び付けます。
Jim は、新しいビジネスアナリスト職種の募集要請を送信します。採用担当マネージャーなど、公的機関の関係者を要請に追加します。追加された関係者はこの要請をレビューして、職員ポータルに決定を記録します。このシナリオでは関係者が、新しい職務によって公的機関に価値がもたらされると判断したため、要請を承認します。
続いて、募集掲載を設定します。これは、募集中のロールの詳細を記載して、公的機関の内部または外部向けの Web サイトに公開するものです。ガイド付きフローに従って、概要やロールの職務など、各掲載の詳細を再利用可能な募集コンテンツセクションにまとめます。
それぞれのセクションが、募集掲載コンテンツセクション連結オブジェクトを使用して掲載に結び付けられます。要請の場合と同様に、コンテンツをプレビューしたら、掲載のドラフトを関係者に送信して公開する前に確認してもらいます。
Jim は新しいビジネスアナリストの承認済みの要請を確認してから、採用チームと協力して、職務の概要、主な責務、ロールの適格性を記した求人掲載を作成します。
ガイド付きフローに従って、既存の募集コンテンツセクションを追加したり、新しいセクションを作成したりすることができます。たとえば、以前に別の掲載で作成した「ビジネスアナリストの概要」コンテンツセクションを再利用します。
![ビジネスアナリストの求人掲載の [Posting Preview (掲載のプレビュー)] タブ](https://res.cloudinary.com/hy4kyit2a/f_auto,fl_lossy,q_70/learn/modules/talent-recruitment-management-data-model-in-public-sector-solutions/explore-job-positions-requisitions-and-postings/images/ja-JP/3a5e0cfe5f12a91076ad817e4bcf6a7f_kix.bhf866fk122u.png)
このコンテンツセクションに、募集期間と職位の給与に関する情報が示されています。
Jim は、このガイド付きフローに従えば作業が大幅にスピードアップすることを知って喜んでいます。リッチテキストエディターの箇条書き、太字、その他の書式設定を使用して欠員の詳細を追加したら、掲載をプレビューします。
コンテンツを送信して承認を取り付けたうえで公開します。Cosville のキャリアサイトにこの求人が掲載され、採用チームは応募が届くのを今か今かと待っています。
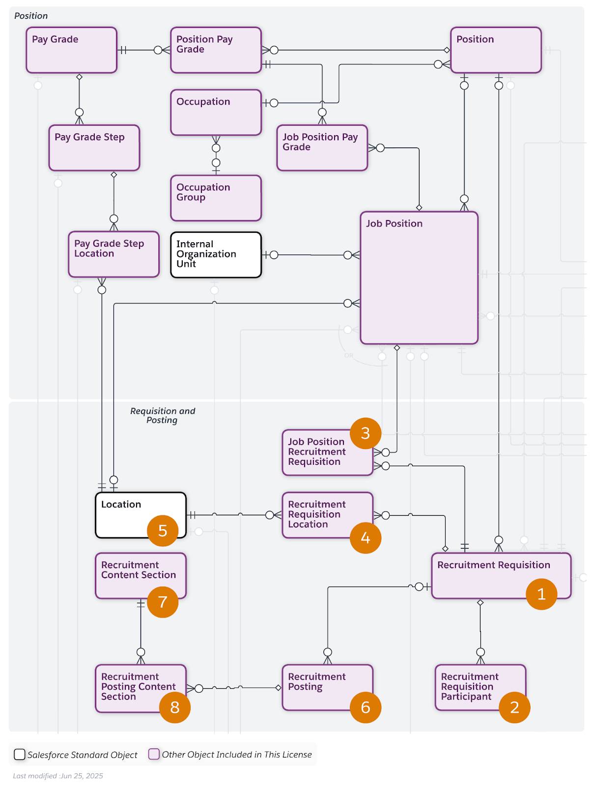
下の図は、データモデルの要請オブジェクトと掲載オブジェクトを示しています。

下の表で、オブジェクトのリレーションと例を確認します。
オブジェクト |
関連先 |
例 |
|---|---|---|
募集要請 (1) |
職位、職種募集要請、募集要請場所、募集掲載、募集要請関係者、アクションプランテンプレート、応募フォームリレーション、審査評価 |
人事スペシャリストが新しいビジネスアナリスト職位の要請を作成する。 |
募集要請関係者 (2) |
募集要請 |
人事スペシャリストが承認の要請で採用担当マネージャーを関係者として結び付ける。 |
職種募集要請 (3) |
職種、募集要請 |
職種募集要請でビジネスアナリスト職種を募集要請に結び付ける。 |
募集要請場所 (4) |
募集要請、場所 |
ビジネスアナリスト職位の募集要請場所は Cosville 市役所である。 |
場所 (5) |
職種、給与等級ステップ場所、募集要請場所 |
場所レコードに Cosville 市役所の住所が保存される。 |
募集掲載 (6) |
募集要請、募集掲載コンテンツセクション |
ビジネスアナリスト要請の募集掲載に、その職務のロールと責務が記載される。 |
募集コンテンツセクション (7) |
募集掲載コンテンツセクション |
人事スペシャリストが、複数の募集掲載で再利用可能な「概要」コンテンツセクションを作成する。 |
募集掲載コンテンツセクション (8) |
募集コンテンツセクション、募集掲載 |
ビジネスアナリスト募集掲載のコンテンツセクションに、ビジネスアナリスト職位に必須の適格条件と望ましい適格条件を列挙する。 |
要請と求人掲載の準備ができた Cosville のチームは、いよいよ新しいビジネスアナリストの採用に向けて動き出します。
この単元では、新しい採用の要請と承認を経て募集中の職種をキャリアサイトに公開するためのオブジェクトとツールについて学習しました。次の単元では、人材募集管理を使用して応募を作成する方法と、応募者の詳細を追跡する方法を確認します。