Marketing Cloud Next のロイヤルティ管理
学習の目的
この単元を完了すると、次のことができるようになります。
- ロイヤルティプログラムの必要性を説明する。
- Salesforce ロイヤルティ管理の主要な機能を説明する。
Salesforce ロイヤルティ管理とは
Marketing Cloud Next のロイヤルティ管理を使用すると、Salesforce プラットフォームの機能を活かして、統合された業種横断型 B2B および B2C ロイヤルティプログラムを作り、顧客のエンゲージメントと生涯価値を高めることができます。その結果、エンゲージメントの向上と報奨のパーソナライズを通して、収益性とロイヤルティを高めることができます。
会社は、ロイヤルティ管理を使用して次のことを行えるようになります。
- 多様な報奨や特別な体験を提供することで、顧客のエンゲージメントと維持を促進する。
- 統合された顧客ビュー、AI を利用したキャンペーン、会話型メッセージングを活用して、長期的な関係を構築し、顧客生涯価値を高める。
- 統合された業種横断型 B2B および B2C ロイヤルティプログラムを作り、顧客のエンゲージメントと生涯価値を高める。
- ランクや通貨などを使用してプログラムの基盤を構築しながら、メンバーシップを管理し、独自のメンバーエクスペリエンスを作成します。
顧客ロイヤルティの世界をのぞく
現在、顧客はボタンをクリックするだけで簡単に価格を比較して最安値の企業から購入できます。この時代に、企業として顧客を維持するにはどうすればよいでしょうか?
ロイヤルティプログラムで顧客に取引を続けることを奨励できます。自社で購入ややり取りをした顧客に限定のパーソナライズされた報奨を付与すると、また戻ってさらに報奨を獲得したいという気持ちが顧客に生じます。また、ロイヤルティプログラムメンバーは、追加購入することでさらに多くの報奨を獲得できます。
ロイヤルティプログラムは、購入エクスペリエンスに良い印象を持ち、ブランドを推奨するブランド支持者のネットワークを築く効果的な方法でもあります。こうしたブランドエバンジェリストはマーケティングチームの一部となり、参照トラフィックや口コミによるマーケティングを促進します。お金を使ってくれる顧客より良い顧客は他にいるでしょうか? お金を生み出してくれる顧客です。

Salesforce ロイヤルティ管理で提供される機能を見てみましょう。
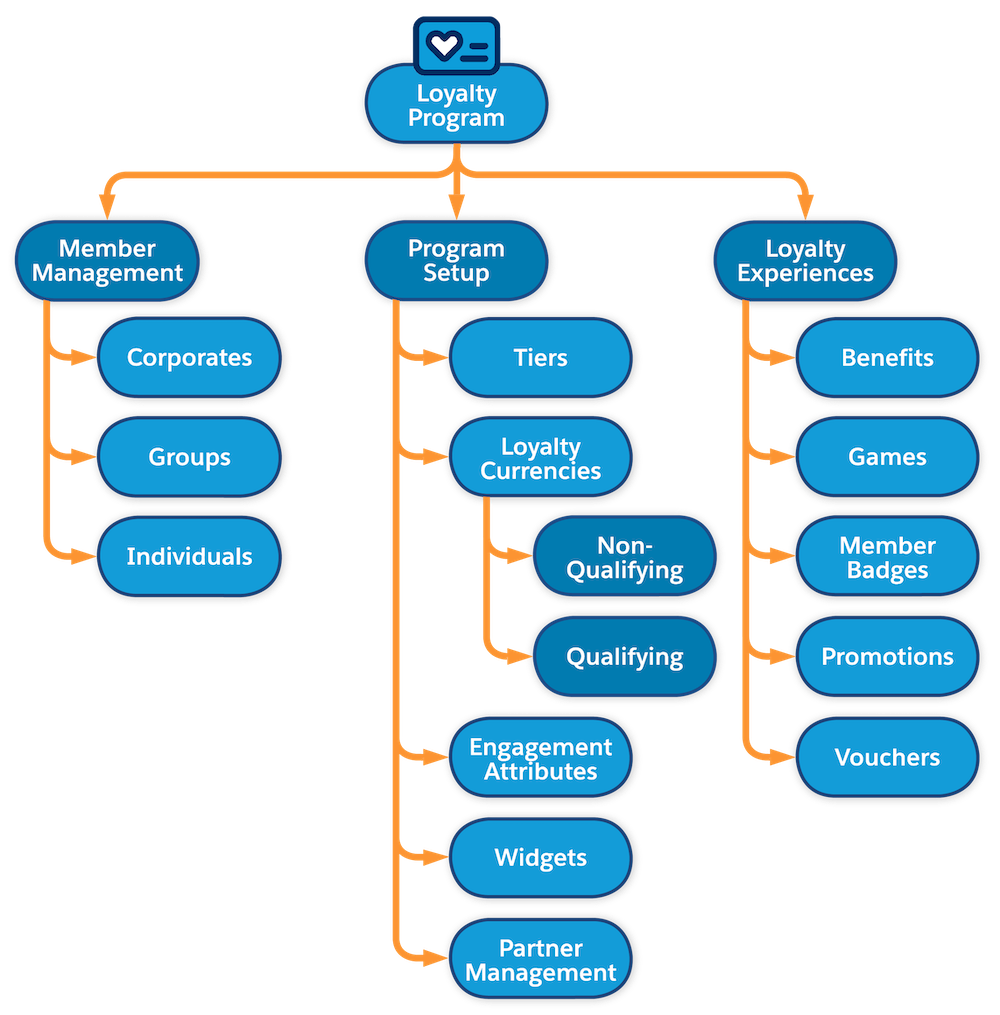
メンバー管理
ロイヤルティプログラムメンバーとは、会社のロイヤルティプログラムに参加する顧客で、継続的な支持とエンゲージメントに対して報奨、特典、限定的なオファーを受け取ります。メンバーの管理には、ロイヤルティプログラムへの登録、メンバー情報の更新、その他のタスクが含まれます。ロイヤルティプログラムには、個人メンバーと法人メンバーを登録できます。また、グループを作成してメンバーを追加し、ポイントを 1 つのアカウントにプールすることもできます。最後に、メンバーの活動と、それらの活動で獲得または利用されたポイントの詳細を取引記録に記録できます。
プログラム設定
ロイヤルティプログラムのさまざまな側面を設計、整理、カスタマイズします。ランクグループ、ランク、通貨、属性、ウィジェットを使用してロイヤルティプログラムを作成します。エンゲージメント属性で長期的なメンバーの行動を追跡し、Web サイトや外部ポータルでウィジェットを使用してメンバーとやり取りします。ロイヤルティプログラムのパートナーとは、メンバーに魅力的な報奨や特典を提供するために提携する外部組織です。ロイヤルティプログラムエコシステムにパートナーを組み込んでメンバーの選択肢を増やします。ロイヤルティプログラムのパートナーは、あなたの会社とコラボレーションしてメンバーに特典を提供します。パートナーが参加すると、メンバーはパートナーの商品やサービス購入時にポイントを獲得または利用できます。
ロイヤルティエクスペリエンス
メンバーの特典をロイヤルティプログラムランクに関連付けてメンバーが常にプログラムを気にかけるようにします。ロイヤルティプログラムメンバーがランクに達すると、特典が自動的にそのメンバーに割り当てられます。活動に対してメンバーに、割引または無料で商品やサービスを提供するバウチャーを付与できます。メンバーバッジを割り当てて、メンバーのマイルストーンやその他の特定の活動を評価します。
顧客のエンゲージメントを維持するには、ロイヤルティ固有のプロモーションを作成します。プロモーションを適切なタイミングで適切なプログラムメンバーに送信するには、Data 360 のマーケットセグメンテーション機能を使用します。Journey Builder を使用してプロモーションを送信したり、ロイヤルティ管理を Marketing Cloud Engagement または外部システムで定義された既存のプロセスと統合したりすることもできます。
Salesforce ロイヤルティ管理で提供されるロイヤルティ機能をより深く理解するには、こちらの動画をご覧ください。
次は、統合ロイヤルティプログラムを設定しようとしている企業 Cloud Kicks と一緒に、こうした機能を稼働させる方法を確認しましょう。
Cloud Kicks と一緒に進む
Cloud Kicks はとてもスタイリッシュで履き心地のよいカスタムスニーカーを製造しているアメリカ西海岸の企業です。現在、新シリーズのスニーカーを生産中で、発売が待ち望まれています。
一方、Cloud Kicks の営業チームは最近、満を持して Customer Retention and Sales (顧客維持と売上) レポートを発表しました。このレポートは、Cloud Kicks にとって新規顧客の獲得には、顧客維持の 5 倍ものコストがかかることを示しています。また、既存顧客が新しいスニーカーを購入する可能性は 30% も高いことがわかっています。
最近、ロイヤルティプログラムマネージャーとして Cloud Kicks に入社した Mary Levy は何をすべきかわかっています。ロイヤルティ管理ソリューションに投資して優れたロイヤルティプログラムを構築したいと考えています。

Cloud Kicks は現在 Salesforce を使用して営業プロセスを管理しており、Mary はロイヤルティ管理を使用してロイヤルティプロセスを設定して自動化できることを楽しみにしています。
Mary は Cloud Kicks の Salesforce システム管理者である Linda Rosenberg と協力してロイヤルティ管理を会社の組織に追加します。

ロイヤルティプログラムマネージャーである Mary はロイヤルティ管理のすべての機能へのアクセス権を要求しています。そこで、Linda は Mary に「Loyalty Management (ロイヤルティ管理)」権限セットを割り当てます。これにより、ロイヤルティ管理オブジェクトに対する編集アクセス権が付与されます。また、Linda は関連する権限と共有ルールを Mary のユーザープロファイルに追加するか、権限セットを使用して有効にします。
これで Mary は Salesforce ロイヤルティ管理アプリケーションを使用できるようになりました。彼女は、早く使用したくてうずうずしています。ToDo リストにある最初のタスクは、Cloud Kicks のロイヤルティプログラムの設定です。
顧客ロイヤルティプログラムの重要性と Salesforce ロイヤルティ管理の基本を理解したところで、次の単元に進み、ロイヤルティプログラムの設定方法について学習しましょう。