Loyalty Management in Marketing Cloud Next
Learning Objectives
After completing this unit, you’ll be able to:
- Explain the need for loyalty programs.
- Outline the key features of Salesforce Loyalty Management.
Meet Salesforce Loyalty Management
Loyalty Management in Marketing Cloud Next gives you the power of Salesforce Platform to create unified, cross-industry B2B and B2C loyalty programs that increase customer engagement and lifetime value. It helps increase profitability and loyalty with better engagement and personalized rewards.
With Loyalty Management, companies can:
- Create a variety of rewards and exclusive experiences that drive customer engagement and retention.
- Build long-term relationships and increase customer life-time value by leveraging a unified customer view, AI-powered campaigns, and conversational messaging.
- Create unified, cross-industry B2B and B2C loyalty programs that increase customer engagement and lifetime value.
- Lay the program's foundation using tiers, currencies, and more while managing membership and creating unique member experiences.
Peek into the World of Customer Loyalty
Currently, it’s easy for customers to compare prices at the click of a button and simply buy from the business with the lowest price. So, as a business, how do you retain your customers?
Loyalty programs encourage your customers to stay in business with you. When you reward customers with exclusive and personalized rewards for their purchases or interactions with your business, they have an incentive to return and claim those rewards. Also, loyalty program members can make additional purchases to get more rewards.
Loyalty programs are also an effective way to build a network of brand advocates—customers who endorse and promote your brand because of positive purchase experiences. These brand evangelists become part of your marketing squad, driving referral traffic and word-of-mouth marketing. After all, what’s better than a customer spending money? A customer generating it.

It’s time to learn what Salesforce Loyalty Management offers you.
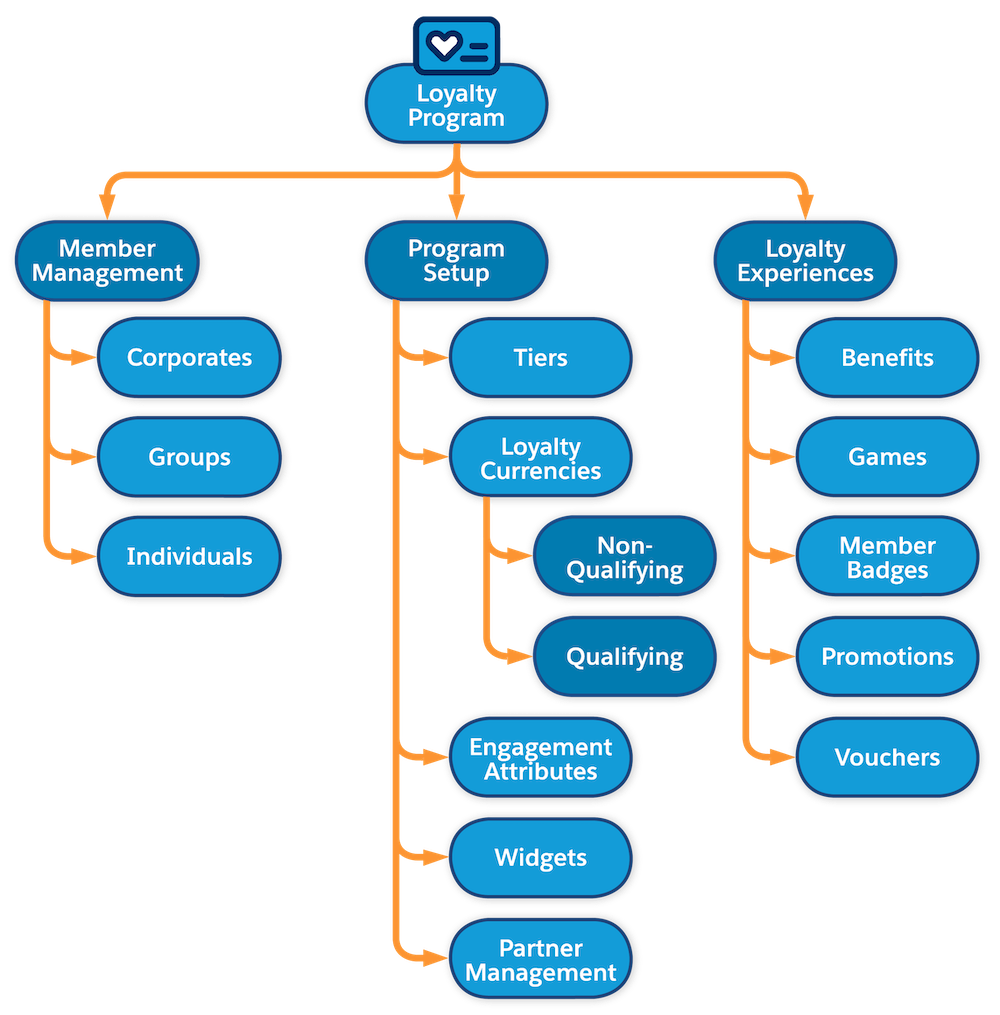
Member Management
A loyalty program member is a customer who joins a company's loyalty program to receive rewards, benefits, and exclusive offers for their ongoing support and engagement. Managing members involves enrolling them in loyalty programs, keeping their details up to date, and other tasks. You can enroll individual and corporate members in your loyalty programs. You can also create a group and add members to the group so that they can pool their points to one account. Finally, you can record details of a member’s activities and the points earned or used from those activities in transaction journals.
Program Setup
Design, organize, and customize different aspects of the loyalty programs. Create a loyalty program with tier groups, tiers, currencies, attributes, and widgets. Track long-term member behavior with engagement attributes and engage members using widgets on your website and external portals. A partner in a loyalty program is an external organization that teams up to provide awesome rewards and benefits to members. Give members more choice by incorporating partners into your loyalty program ecosystem. A partner in a loyalty program is an organization that collaborates with your company to provide benefits to members. With partners, members can earn or redeem points when they purchase a partner’s products or services.
Loyalty Experiences
Associate member benefits with a loyalty program tier to keep members hooked to your program. When a loyalty program member reaches the tier, the benefits are automatically assigned to that member. Reward members for their activities with vouchers that offer discounts on a product or service or a free product or service. Assign member badges to recognize member milestones or other specific activities.
To keep your customers engaged, create loyalty-specific promotions. To send promotions to the appropriate program members at the correct time, use the market segmentation capabilities in Data Cloud. You can also send promotions using Journey Builder or integrate Loyalty Management with existing processes defined in Marketing Cloud Engagement or external systems.
Watch this video for a deeper understanding of the loyalty features that Salesforce Loyalty Management offers.
Next, explore how to get up and running with these capabilities by following along with Cloud Kicks, a company that’s planning to set up an integrated loyalty program.
Step into the Shoes of Cloud Kicks
Cloud Kicks is the manufacturer of West Coast’s most stylish and comfortable custom sneakers. It’s currently producing a new line of sneakers and can’t wait for those sneakers to sell out.
Meanwhile, the sales team at Cloud Kicks recently unveiled its much-awaited Customer Retention and Sales report. The report shows that it costs five times more for Cloud Kicks to acquire new customers than it does to retain them. And an existing customer is 30% more likely to purchase the new sneakers.
Mary Levy, who recently joined Cloud Kicks as its loyalty program manager, knows just what to do. She wants to build a great loyalty program by investing in a loyalty management solution.

Cloud Kicks currently uses Salesforce to manage its sales process and Mary’s excited to use Loyalty Management to set up and automate loyalty processes.
Mary works with Linda Rosenberg, the Salesforce admin at Cloud Kicks, to add Loyalty Management to the company’s org.

As the loyalty program manager, Mary requires access to all the capabilities of Loyalty Management. So, Linda assigns Mary the Loyalty Management permission set, which provides edit access to Loyalty Management objects. Linda also adds the relevant permissions and sharing rules to Mary’s user profile or enables them through a permission set.
And just like that, Mary’s all set with the Salesforce Loyalty Management app. She can’t wait to get started, and the first task on her to-do list is to set up the loyalty program for Cloud Kicks.
Now that you understand the importance of customer loyalty programs and the basics of Salesforce Loyalty Management, move on to the next unit where you learn how to set up a loyalty program.